
| Interface | Description |
|---|---|
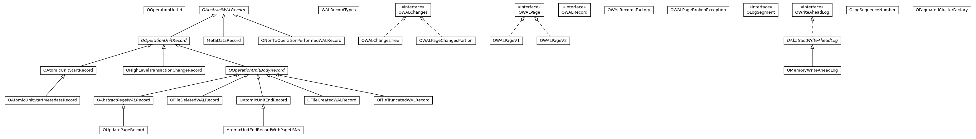
| OLogSegment |
Basic interface for classes which present log segments of WAL.
|
| OWALChanges |
Keep partial changes of a page for a transaction and original values of chunks of page which were
changed using this container.
|
| OWALPage |
Basic interface for classes which present pages of WAL.
|
| OWALRecord | |
| OWriteAheadLog |
| Class | Description |
|---|---|
| AtomicUnitEndRecordWithPageLSNs | |
| MetaDataRecord | |
| OAbstractPageWALRecord | |
| OAbstractWALRecord |
Abstract WAL record.
|
| OAbstractWriteAheadLog | |
| OAtomicUnitEndRecord | |
| OAtomicUnitStartMetadataRecord | |
| OAtomicUnitStartRecord | |
| OFileCreatedWALRecord | |
| OFileDeletedWALRecord | |
| OFileTruncatedWALRecord | |
| OHighLevelTransactionChangeRecord | |
| OLogSequenceNumber |
Immutable number representing the position in WAL file (LSN).
|
| OMemoryWriteAheadLog | |
| ONonTxOperationPerformedWALRecord | |
| OOperationUnitBodyRecord | |
| OOperationUnitId | |
| OOperationUnitRecord | |
| OPaginatedClusterFactory | |
| OUpdatePageRecord | |
| OWALChangesTree | |
| OWALPageChangesPortion | |
| OWALPageV1 |
WAL page is organized using following format:
|
| OWALPageV2 |
WAL page is organized using following format:
|
| OWALRecordsFactory | |
| WALRecordTypes |
| Exception | Description |
|---|---|
| OWALPageBrokenException |
Copyright © 2009–2025 OrientDB. All rights reserved.